1天做个「事件影响分析」工具
潘忠显 / 2026-03-12
每次看到一个重大事件——美以伊冲突、美国对16个主要贸易伙伴发起301调查这类新闻,总觉得很多人的分析停留在第一层:「油价上涨」「股市下跌」。但真正的影响其实是一张网,从事件本身出发,沿着供给链、金融链、政策链等,一步一步传导到你可能完全没想到的地方。如果能借助大模型,从更深和更广的维度去看这些影响,会对我们认识世界和做投资都有很大的帮助。
我想把这张网画出来,于是我做了个网站,而且成功了。
欢迎试用,后边有网址和邀请码。
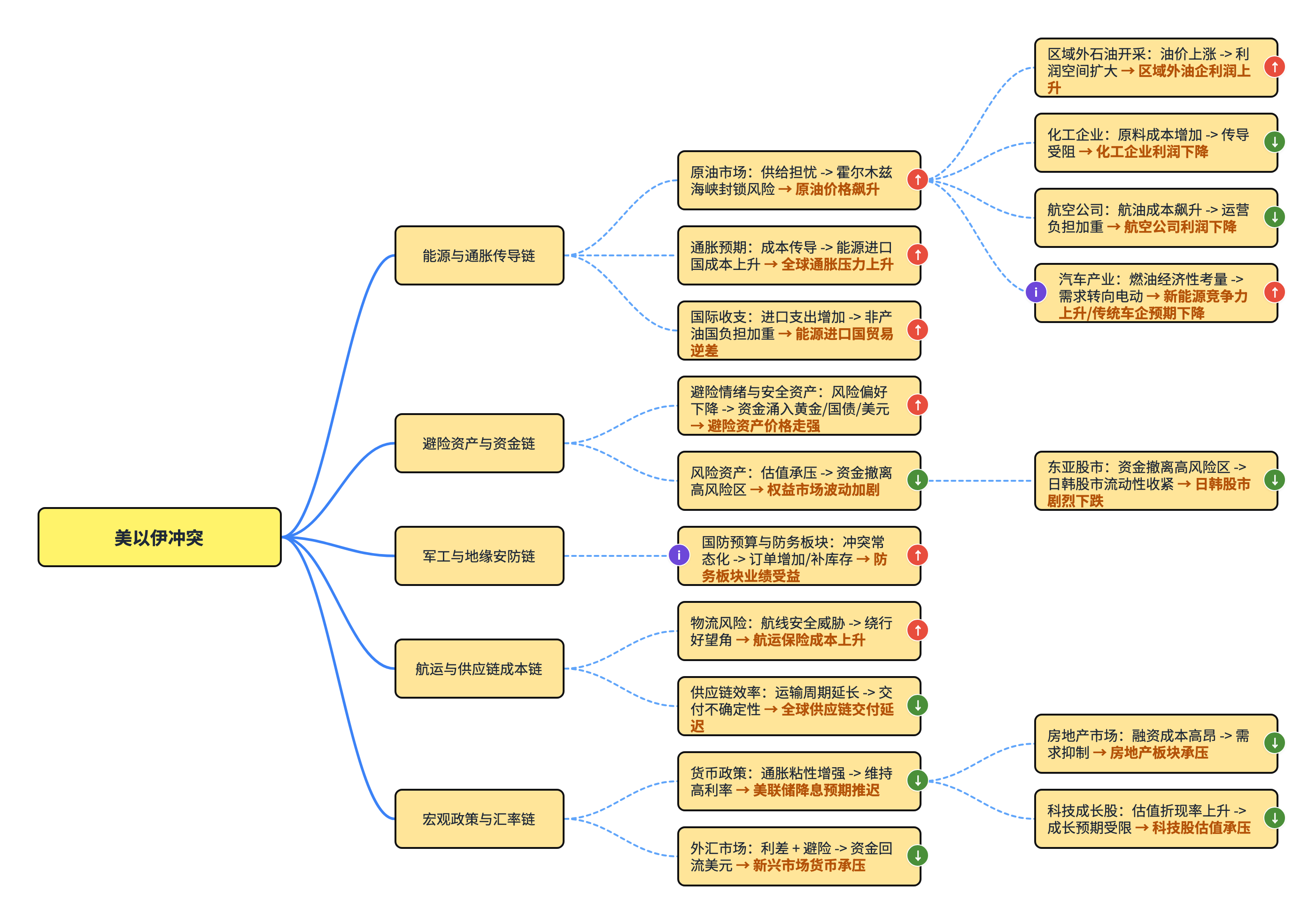
下面是网站自动生成、并一键导出的图:

「事件影响分析」是什么
一个基于大语言模型的经济事件影响分析工具。你输入一个事件,它帮你梳理出完整的经济传导路径,并以可交互的树状图展示出来。

比如输入「美伊以冲突升级」,它会生成:
- 能源与原油:霍尔木兹海峡风险 → 原油供给担忧 → 油价上涨 → 能源进口国通胀压力
- 避险资产:地缘风险升温 → 黄金、美债需求上升 → 新兴市场资金外流
- 军工与安防:军事订单预期 → 防务支出增加 → 相关股票受益
- 航运与供应链:绕行成本上升 → 航运保险费率 → 全球贸易成本传导
- ……
如果你觉得这张图画得不够好或者不够全,可以通过不断追加交流,获得更全面的分析图。比如这是我生成一张图时的对话过程:
每个节点都可以点击查看详细解释,你也可以继续追问、深挖某条链,还可以导出成 PNG 或者 SVG 分享。
通过简单注册,每个人都可以在这里通过对话生成因果关系图。
如果你觉得你的话题不错,你还可以一键发布,我这边简单审批之后,就可以放到「历史案例」中,供大家查看。
技术架构
整个网站开发耗时不到 1 天!昨晚开始做,今天基本功能都已经跑得比较顺了。
完全是用 Cursor 做出来的,底层用的是 Node.js + Express + TypeScript,但这些我本来都不太懂。
分析流程大致分三步:
- 先用一次 LLM 调用,提取事件的传导因素,并生成会话标题;
- 再用主 prompt 生成完整的传导树 JSON;
- 最后在页面上渲染成 SVG。
注册使用
欢迎你试试!(需要先简单注册一下。)
地址:https://www.panzhongxian.cn/event-analyst/
邀请码:A_hRg0A6Jb*DxOHn
有问题随时可以联系我!
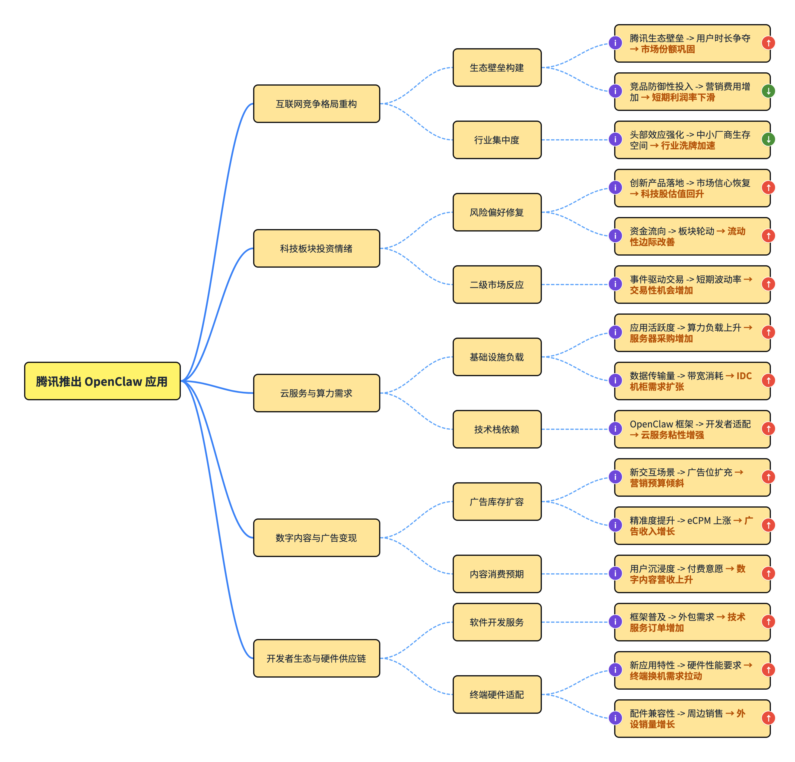
一句话出图的两个例子
腾讯推出 5 款 OpenClaw 应用的影响

AI 大规模替代工作岗位

